尼克成人网
尼克成人网
English
尼克成人网概况
尼克成人网简介
现任领导
历任领导
机构设置
治理机构
师资队伍
现职教师
荣休教师
曾任教师
本科生教育
尼克成人网公告
专业介绍
规章制度
下载中心
研究生教育
尼克成人网公告
研究生培养
规章制度
下载中心
学术科研
尼克成人网公告
规章制度
科研动态
下载中心
学团工作
尼克成人网公告
团学动态
学子风采
下载中心
党建工作
党总支简介
党建动态
合作交流
尼克成人网公告
合作项目
外事回顾
英美法实验班
校友工作
尼克成人网公告
校友动态
校友风采
地方立法研究院
机构设置
新闻动态
立法资讯
尼克成人网
English
尼克成人网概况
尼克成人网简介
现任领导
历任领导
机构设置
治理机构
师资队伍
现职教师
荣休教师
曾任教师
本科生教育
尼克成人网公告
专业介绍
规章制度
下载中心
研究生教育
尼克成人网公告
研究生培养
规章制度
下载中心
学术科研
尼克成人网公告
规章制度
科研动态
下载中心
学团工作
尼克成人网公告
团学动态
学子风采
下载中心
党建工作
党总支简介
党建动态
合作交流
尼克成人网公告
合作项目
外事回顾
英美法实验班
校友工作
尼克成人网公告
校友动态
校友风采
地方立法研究院
机构设置
新闻动态
立法资讯
尼克成人网公告
当前位置:
尼克成人网
->
尼克成人网公告
->
正文
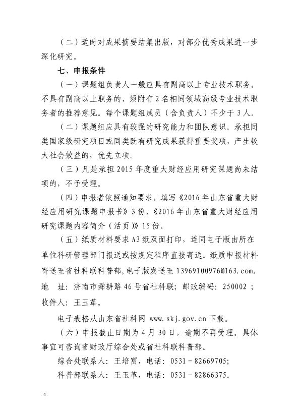
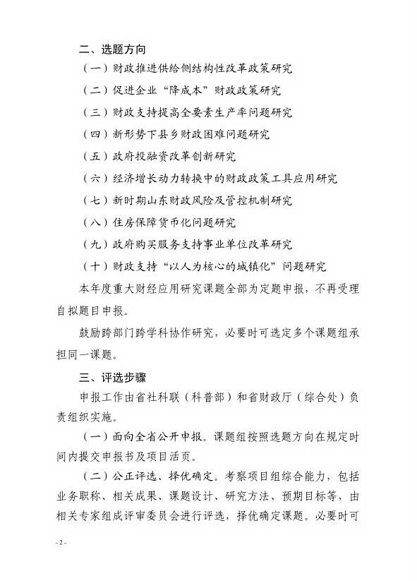
关于开展2016年山东省重大财经应用研究课题申报工作的通知
信息来源:
发布日期:2016-03-30
关于开展2016年山东省重大财经应用研究课题申报工作的通知
附件 2016年山东省重大财经应用研究课题申报书.doc
2016年山东省重大财经应用研究课题内容简介(活页).doc
上一条:
2016年3月28日院干部例会纪要
下一条:
尼克成人网 2016届省级、校级优秀毕业生拟推荐名单公示